2024年6月16日至17日,北师港浸大(UIC)广东省综合评价录取入学测试顺利举行。此次测试报名人数近1.4万人,经严格的资格审核,8300多名考生获得入学测试资格,报名和考试人数再创历史新高。

综合评价助力择优
今年已是北师港浸大第十二年举行广东省综合评价录取入学测试。综合评价录取是高校择优录取的一种录取模式,也称“631模式”,即考生高考成绩占综合成绩的60%,我校组织的入学测试成绩占30%,高中阶段的学业水平合格性考试成绩占10%。
北师港浸大校长陈致教授表示,在近20年的办学历程中,北师港浸大秉承博雅教育理念,为社会培养了近两万名专业知识与综合素质双修、家国情怀与国际视野兼具的新时代学子,获得了广泛的认可。多元的评价方式为选拔适合博雅教育的学生提供了更多机会。
今年学校继续采用“双机位”线上远程方式进行,测试科目为英语面试,主要考查考生的英语水平和综合能力。






英语面试现场
16日上午,陈致校长,副校长(学术)周永明教授,协理副校长(学生发展)、通识教育学院署理院长左龙佩兰教授,协理副校长(国际发展)、理工科技学院院长潘建新教授,招生办公室主任林群英,校园发展总监卢宏洲等到考场巡视,了解考试各个环节的实时完成情况。
此外,6月11日至14日,为让考生提前了解入学测试流程,确保考试环境、设备功能等满足学校要求,学校与所有具备考试资格的考生一对一连线,指导考生调试设备以及熟悉流程。
学校招生办公室表示,入学测试结果预计在高考放榜前可查询,考生可登录“北师港浸大广东省综合评价报名系统”(网址:https://p.bnbu.edu.cn/admission/login)查看。

招生计划稳中有升 学子成才之路更多元
2024年,北师港浸大在全国28个省、市、自治区招生,计划招收本科生2250人。在广东省实行多元化招生模式,在本科批次、提前批特殊类型综合评价招收历史类、物理类考生。其中综合评价录取计划招生人数910人,普通本科批次计划招生人数41人,本科批艺体类(音乐类)招生人数28人。其他省、市、自治区列入本科第一批次录取(在本科一、二批合并的省份列入本科批次录取)。
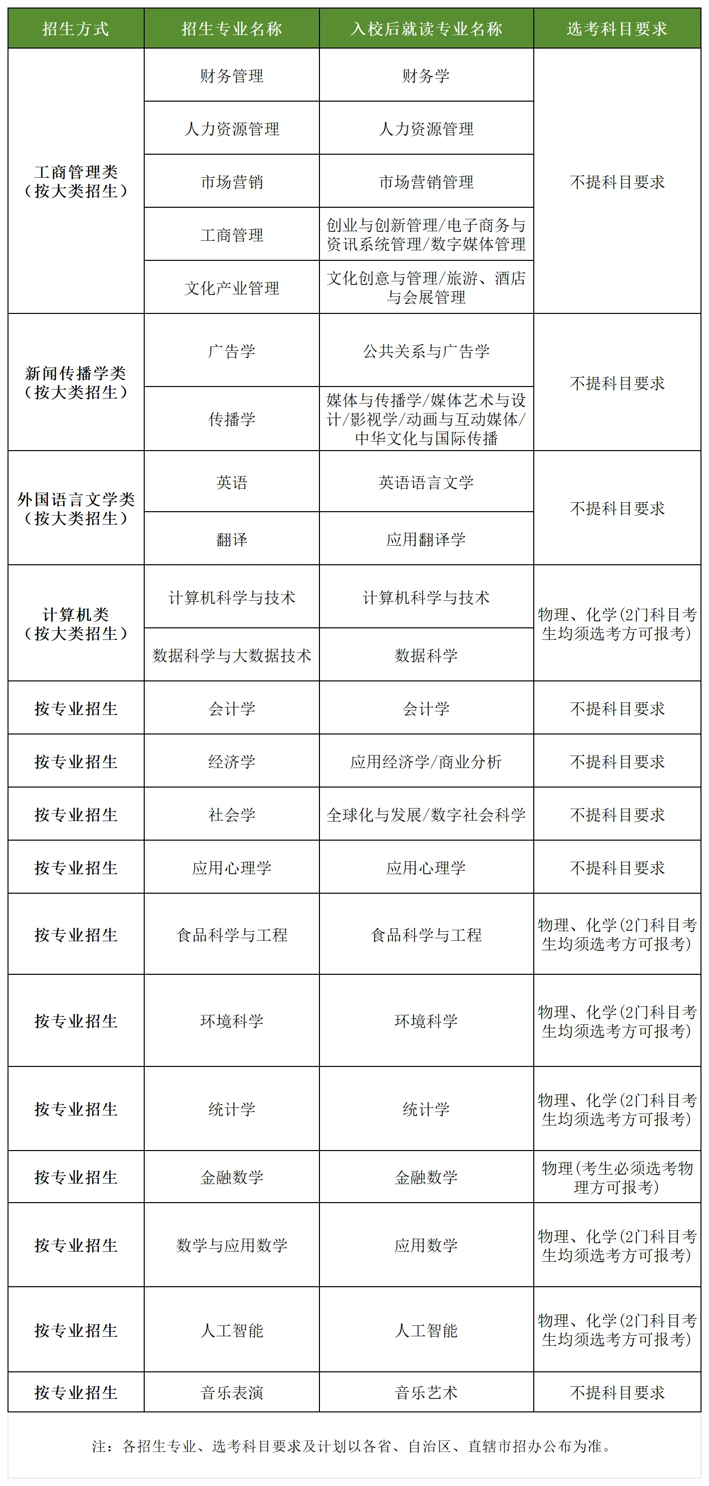
今年北师港浸大31个本科专业将继续按专业大类加专业的方式招生,广东考生选考科目要求如下:

北师港浸大设有灵活的转专业制度,从2024-2025学年入学新生开始,学校转专业限额将从20%提升至30%;此外还增加了本硕“连读4+1”政策,四年学业成绩优秀合格者可直升北师港浸大授课型硕士,为学生的发展提供多元选择。
优质师资领航 名校升学率逐年上升
北师港浸大目前的教师团队来自约30个国家和地区,学系专业教师100%具有境外高校留学或工作经历,近90%拥有博士学位。教师很多来自包括斯坦福大学、哈佛大学、牛津大学、剑桥大学、北京大学、香港大学等在内的世界名校,为学生提供优质的学术资源和先进的教学方法。
近年来,北师港浸大本科毕业生超八成选择升学深造,其中全球百强名校输送率逐年上升。2023届选择出国/出境升学的本科毕业生中,QS全球百强名校输送率为84.88%,进入英国G5超级精英大学、美国藤校、新加坡两所著名公校的人数均有增长。
而2024届本科毕业生升学也捷报频传,截至今年6月,选择深造的本科毕业生获得牛津大学、剑桥大学、帝国理工学院、新加坡国立大学、伦敦大学学院、宾夕法尼亚大学、加州大学伯克利分校、康奈尔大学、芝加哥大学、耶鲁大学等国外名校研究生录取;也有部分同学考取了厦门大学、中南财经政法大学、国防科技大学等国内名校的研究生。选择就业的学生将入职字节跳动、欧莱雅、昆山海关、四大会计师事务所等企事业单位。

2024届本科毕业生升学捷报频传
来源 | 新闻公关处
文字 | 陈晓虹 陈懿宁
图片 | 李海珊
编辑 | 罗诗冰